2 月 27 日,每日优鲜旗下社交拼团电商平台 “每日拼拼” 发布公告,称由于用户对每日拼拼的参与热度远远超出预估,在内测上线当天就出现了下载限制、注册不成功、分享功能不稳定等严重影响客户体验的问题,正式公测时间将稍作推迟。
公告还指出,内测结束,每日拼拼 App 及小程序所有功能暂停使用,已支付订单将正常发货。
另外,每日拼拼还表示,内测数据和信息不会删除,正式版上线后将保留原有会员邀请关系及返利收入数据,与此同时,正式版上线后按原有规定时间可按时提现,不影响收益。
以下为公告截图:

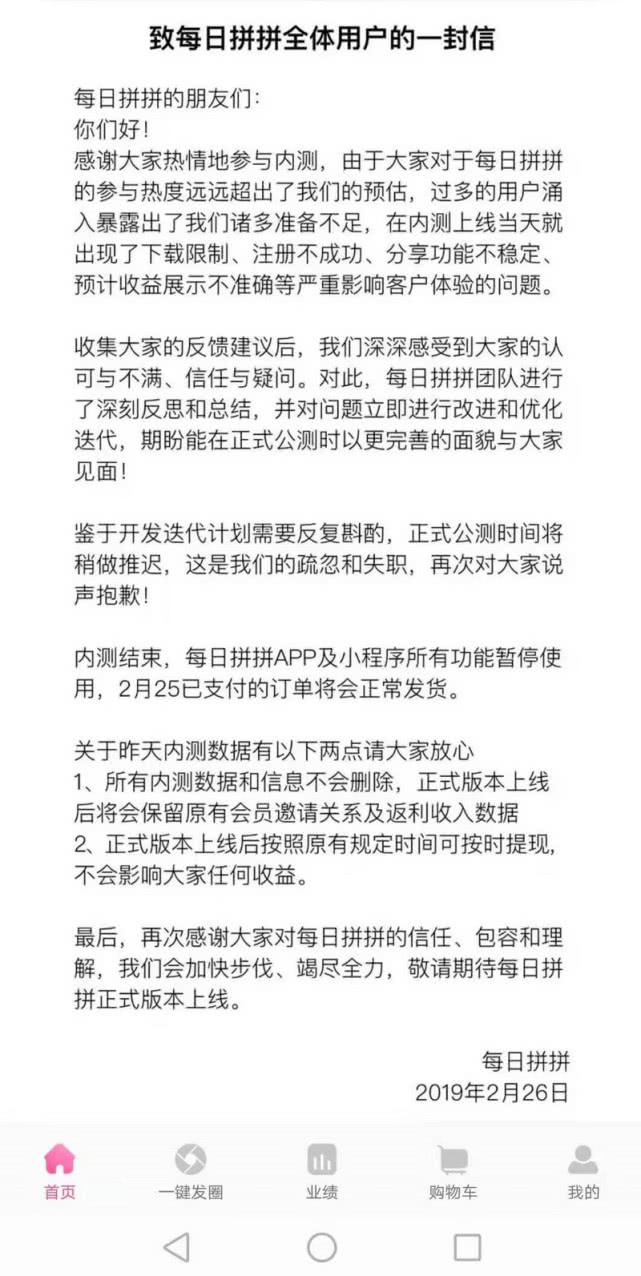
2 月 27 日,每日优鲜旗下社交拼团电商平台 “每日拼拼” 发布公告,称由于用户对每日拼拼的参与热度远远超出预估,在内测上线当天就出现了下载限制、注册不成功、分享功能不稳定等严重影响客户体验的问题,正式公测时间将稍作推迟。
公告还指出,内测结束,每日拼拼 App 及小程序所有功能暂停使用,已支付订单将正常发货。
另外,每日拼拼还表示,内测数据和信息不会删除,正式版上线后将保留原有会员邀请关系及返利收入数据,与此同时,正式版上线后按原有规定时间可按时提现,不影响收益。
以下为公告截图:
